• Steam:本站分享Steam相关资讯,资讯仅代表作者观点与平台立场无关,仅供参考。

工业机床行业深度研究报告:工业母机国产替代加速

  • 未来智库
  • 2022年12月23日07时

(报告出品方/作者:华泰证券,倪正洋、史俊奇、王帅)

机床在国民经济和国家战略安全中举足轻重

机床作为“工业母机”在国民经济和国家战略安全中具有举足轻重的地位。根据德国机床 制造商协会(VDW)数据,2021 年,中国金属加工机床产值 218.1 亿欧元(约 1660 亿人 民币),占 GDP 比重仅约 0.1%。金属加工机床作为金属制品的核心设备,与金属制品业产 值直接相关,2021 年,我国金属制品业营业收入为 4.97 万亿元,而金属制品广泛应用于包 括汽车、航空航天在内的各类制造业,可以说,金属制品行业与各类制造业息息相关,2021 年我国制造业生产总值为 31.4 万亿元,机床在我国经济发展中扮演了重要的角色。

与市场不同的观点:我国具备全球竞争力的新能源产业有望带动国产机床进口替代加速。我们认为机床的国产 替代是通过技术进步在特定场景实现替代,提升国产化比例,并进一步精进技术以打开空 间。复盘机床强国及知名机床公司成功的共性,具备全球竞争力的优势制造业反哺至关重 要。比如德国、日本的汽车产业造就了以通用和效率著称的龙头公司,瑞士的钟表产业孕 育了超高精度的隐形冠军。我国新能源产业具备全球竞争力,2022 年上半年,中国新能源 汽车全球销量占比 59%,2021 年中国风电新增装机容量全球占比 51%。并且,汽车是数 控机床最大的下游应用,2020 年占比达 30%,虽然动力总成由发动机、变速箱切换至三电 系统,对金属切削机床需求有所下降,但是其对机床的需求量依然非常可观。

金属切削机床是机床最重要的品类,我国金属切削机床产值全球第一

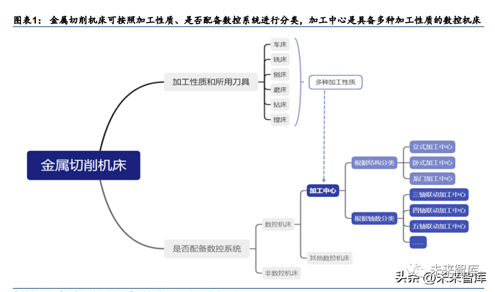
加工中心是具备多种加工性质的数控金属切削机床

机床是制造机器的机器,是大多数机械制造的源头工具,被称为“工作母机”或“工业母 机”。广义上的机床包括金属加工机床、木工机床、特种机床等,狭义上的机床一般指金属 加工机床。金属加工机床分为金属成形机床与金属切削机床。金属切削机床是本报告重点研究对象。金属成形机床包括折弯机、卷板机、压力机、剪板机等,可以实现锻造和冲压等加工工艺。金属切削机床按照加工性质和所用刀具可以分为车床、铣床、刨床、磨床、钻床、镗床等;按照是否配备数控系统可以分为数控机床和非数控机床。具备多种加工性质的数控机床被 称为加工中心。



加工中心是带有刀库和自动换刀装置的一种高度自动化的多功能数控机床。工件在加工中 心经一次装夹能对两个以上的表面进行多种工序的加工,并且可以实现自动换刀,从而大 大提高生产效率。相比普通数控机床,加工中心具有多重优势:1) 避免重复定位误差:工件仅需一次装夹,避免多次装夹所造成的定位误差,可提高工 件加工质量;2) 提高生产工作效率:工件在加工中心一次装夹完成多道工序,生产准备时间大大缩短, 提高生产效率,其效率是普通数控机床的 5~10 倍;3) 提高厂房面积利用率:加工中心可替代多个单一功能机床,减少厂房需放置的机床数 量,同时,可降低半成品数量,厂房无需预留大面积储存。

加工中心根据结构不同可以分为立式加工中心、卧式加工中心、龙门加工中心,各类加工 中心特点如下:1) 立式加工中心是指主轴轴线与工作台垂直设置的加工中心,通常其主轴可以沿 Z 轴运 动,而工作台可以沿 X、Y 轴运动;适用于加工板类、盘类、模具及小型壳体类复杂 零件;具有体积小、工件安装调整方便、重力使工件稳定等优势;但是立式加工中心 立柱高度有限,不适用高度过大的工件,且排屑困难,切屑容易损伤工件表面。2) 卧式加工中心是指主轴轴线与工作台平行设置的加工中心,是技术难度最高的一类加 工中心,通常情况其主轴可以沿 Z、X/Y 轴运动,而工作台仅可以沿 Y/X 轴运动;适 用于加工箱体类零件、精度高、排屑容易;但是占地大、成本高。3) 龙门加工中心的主轴轴线与工作台垂直,整体结构是由双立柱和顶梁构成的门式结构;适用于加工超大型工件;通常由于工件多不易移动,工作台一般固定不动或仅沿一个 方向运动,加工通过龙门架或横梁的移动来完成。

机床的档次是相对的,目前没有行业统一标准。业内通常将高档数控机床定义为具有高速、 精密、智能、复合、多轴联动、网络通信等功能的数控机床。《高档数控机床和机器人》(杨 正泽、李向东,2018)一文中,将采用半闭环的直流伺服系统及交流伺服系统的数控机床 划为中高档;将 2-4 轴或 3-5 轴以上的数控机床划分为中高档;将具有通信和联网功能的数 控机床划分为高档。根据科德数控招股说明书,科德数控定义高端机床为高精度、高复杂 性、高效、高动态、重型数控机床。

五轴联动加工中心:复杂曲面加工的唯一手段

五轴联动数控技术是衡量一个国家复杂精密零件制造能力的重要标准之一。加工中心按联 动轴数分类,可分为三轴加工中心、四轴加工中心和五轴加工中心。5 个联动轴是实现任意 角度加工所需要的最少联动轴数,也是实现空间任意曲面加工的必备技术。目前,五轴联 动加工中心是加工叶轮、叶片、船用螺旋桨、重型发电机转子、涡轮转子、大型柴油机曲 轴等复杂曲面零件的唯一手段,具有不可替代性。



五轴联动机床的优势在于:1) 高精度:五轴联动可提高加工精度;且五轴联动机床的刀具相对于工件的角度可任意 调节,因此可以实现刀具小长径比,以及利用刀具的最佳切削点进行切削,从而获得 更高的加工表面质量;2) 高效率:刀具小长径比使其在合理负载的条件下实现更高的切削速度;且零件可以通 过一次装夹完成加工,效率更高;3) 高柔性:柔性是指机床加工不同工件的能力,五轴联动机床仅需极少量快速调整就可 以实现不同工件的加工,适用于多品种小批量生产的柔性生产模式;4) 高刀具寿命:短刀具振动小,可以延长刀具寿命。五轴联动不同于五轴驱动,五轴联动是指在一台机床上至少有五个坐标轴(三个直线坐标 和两个旋转坐标),而且可在计算机数控系统的控制下同时协调运动进行加工。

西方国家将五轴联动数控机床视为重要的战略物资,对我国实行封锁限制。经过近二十年 的不懈努力,我国在五轴联动数控关键技术方面取得了长足进步。然而,国产五轴联动数 控机床与世界先进水平还存在一定差距,例如在精度方面,国外已实现纳米级精度,而国 内仍停留在微米级水平。

2021 年我国金属切削机床产值全球第一,约等于二三名日本德国之和

2021 年,全球金属加工机床产值走出疫情影响,同比增长 20%。根据 VDW 数据,2021 年 全球金属加工机床产值达到了 709 亿欧元,同比增长 20%,其中,全球金属切削机床产值为 501 亿欧元,金属成形机床产值为 207 亿欧元,约为 70%与 30%,且近几年该占比稳定。

中国是全球金属切削机床产值第一的国家。2021 年,中国金属切削机床产值 141 亿欧元, 全球市场份额 28.15%,约等于二三名日本、德国之和。中国金属切削机床产值在金属加工 机床中占比约 64%,该占比近年稳定在 60%-65%之间。

机床下游应用广泛,涵盖制造业方方面面

机床产业链上游为机床产业提供基础材料和零部件,包括机械结构、功能部件、电气元件 和数控系统等。机床的下游应用广泛,涵盖各类制造业,包括汽车制造、航空航天、模具 制造、工程机械、3C 电子、电力设备、船舶、军工等。



金属切削机床下游最大应用为汽车行业,占比达 45%。金属切削机床下游产业包括汽车、 机械、军工和其他,汽车行业为最大的下游应用,2020 年汽车占比达 45%。数控金属切削 机床下游应用相对分散,2020 年汽车行业占比 30%,通用机械、3C 电子也是重要的下游 应用。

汽车行业作为机床下游最大应用,与金属切削机床行业相关性较高。汽车行业需要大批量 生产高精度复杂工件,比如制动系统、动力系统等都离不开精密机床的加工。发动机加工 需要高效、高性能、专用数控机床和柔性生产线;零配件加工需要数控车床、立卧式加工 中心、数控高效磨床等设备的参与。新能源汽车使“电机、电池、电控”成为机床新的应 用场景,机床厂纷纷为“三电”布局:创世纪推出动柱式龙门系列服务于新能源细分市场, 目前三款机型已量产;海天精工推出的 HPC1000 卧式加工中心、BEL/BFL 高速龙门加工 中心、CFV1000Lite 立式加工中心、CHM550 立式加工中心分别适用于前后副车架、电池 底盘、电池与电控管理、电池底盘边梁与防撞梁的加工。

3C 电子是数控金属切削机床重要应用之一。3C 电子中的金属结构件(如不锈钢、钛、铝 合金等)和非金属结构件都需要采用数控机床进行精密加工,此类结构件约占电子产品成 本的 5-10%。全球范围内消费电子的用户规模不断扩大,尤其是各类智能终端产品的普及, 使得消费电子产品下游需求持续旺盛。钻攻机常用于 3C 电子结构件的加工,其本质为针对 钻孔攻 等场景优化的小型立式加工中心。相比加工中心,钻攻机具有加工效率高、价格 低、重量小等优势,但是不能进行强力铣削和大负荷加工,以上特点决定了钻攻机适用于 3C 电子结构件加工的应用场景。

航空航天是高端机床的重要应用。航空航天领域的机身结构件、发动机关键结构件、起落 架等,大量采用钛合金、高强度耐热合金钢、工程陶瓷等难加工材料和先进复合材料。因 此,航空航天工业对高速、精密、复合、多轴联动等高技术数控机床产品都有很大需求, 涉及重型、超重型以及极限制造装备等。

数控机床 BOM 表:核心部件成本占比 50%,且国产化渗透率较低

数控机床由机床主体、数控系统、传动系统三部分组成。其中,机床主体是数控机床的“骨 架”,成本占比约 50%;数控系统是数控机床的“大脑”,成本占比约 30%;传动系统作为 数控机床的“四肢”直接影响机床的加工精度,成本占比约 20%。

机床主体:数控机床的“骨架”,成本占比 50%

机床主体主要包括床身和立柱等基础支撑部件、工作台和 助系统。基础支撑部件用于安 装与支撑其他部件和工件,承受其重量和切削力,机床床身需要具备静刚度高、动刚度好、 导 受力合理、耐磨性良好、温度分布合理、精度稳定性好等特点;立柱用于支撑主轴箱, 立柱需要具备足够的构件强度、良好的抗震性和抗热变形性。机床工作台是机床加工的工 作平面,工作台的大小决定了可加工零件的大小。助装置是包括气动或液压装置、排屑 装置、冷却系统、润滑系统、防护装置、照明等的配套装置。

数控系统:数控机床的“大脑”,成本占比 30%

数控系统是数控机床的控制中心,由控制系统、伺服系统和检测系统组成。



控制系统由数控装置(计算机)、控制面板、通信接口、PLC 等组件组成。控制系统运用逻 辑电路或系统软件,对从内部存储器中读取出或从输入装置接收到的一段或几段数控加工 程序进行一系列的编译、运算和逻辑处理,生成刀具运动 迹,包括刀具运动 迹对应的 进给速度、进给方向和进给位移量等基本运动参数,将指令信号给到伺服系统,指导机床 各部分按照程序所规定的指令进行有序动作。

伺服系统的作用为接受来自控制系统的信号,将它变换、放大、转化为机床工作台的位移, 主要由驱动电路、执行元件等组成。驱动电路的作用是将信号进行整形、 波、放大从而 驱动执行元件带动工作台;执行元件的作用是将控制信号转化为机械位移,常用的执行元 件有交流伺服电动机、直流脉宽调速电动机和液压马达等。伺服系统需要满足进给速度范 围大、位移精度高、响应速度快、工作抗干扰能力强等要求。检测系统由检测元件、信号处理电路、比较装置三部分组成,其作用是将工作台的实际位 移检测出来并转换成电信号(检测信号),且通过比较装置将指令信号和检测信号比较,进 而给出反 信号以控制执行元件带动工作台移动直至检测信号和指令信号一致。

传动系统:数控机床的“四肢”,成本占比 20%

机床机械传动系统通常由 、导 、螺母、主轴箱、刀架刀具系统等组成 ,起着为 工件加工过程提供往复移动的作用。由于数控机床的机械结构参数要与整个系统的电气参 数相匹配,所以不仅要求其机械传动系统的结构紧凑、体积小、重量轻、精度高、刚度大, 还要求其在传动过程中摩擦小、间隙小、惯量小等。因此,数控机床的机械传动系统需尽 量简化,采用低摩擦、无间隙、高强度的传动零部件。

具有摩擦系数小、传动效率高、定位精度好等特点,其精度直接影响数控机床的 定位精度。机床导 是支承和引导运动构件沿着一定 迹运动的零件,机床导 与机床精度有直接联 系,且一旦损坏难以维修。机床导 需要具有导向精度高、精度保持性好、刚度大、摩擦 特性良好等特点。其中,精度保持性是国内外机床导 的重要差异之一,影响精度保持性 的主要因素是导 的磨损,此外,其还与导 的结构形式及支撑件(如床身)的材料有关, 机床通常采用 动导 或静压导 。主轴箱用于布置机床工作主轴及传动零件和相应的附加机构。主轴箱是一个复杂的传动部 件,包括主轴组件、换向机构、传动机构、制动装置、操纵机构等,其主要作用是支承主 轴并使其旋转,实现主轴启动、制动、变速和换向等功能。零件加工过程的不断往复意味 着主轴单元的振动和受力在不断变化,同时,工作过程中突然出现的振动会极大地影响加 工质量,这就要求主轴单元具备良好的静刚度、动平衡特性及工作精度。刀架刀具系统,是刀具与机床能可靠安装并进行切削的重要部件。刀架实现刀盘自动转换、 定位与刀具装夹。刀架系统依据驱动方式可以分为液压与电动。

我国机床工业“大而不强”,竞争格局分层明显且相对分散

中国机床产业“大而不强”。“大”体现在我国机床产值全球领先,2021 年,我国金属切削 机床产值全球市场份额 28.15%,约等于二三名日本、德国之和。“不强”则体现在中国仅 有规模优势没有技术优势,低端产品产能过剩,中高端产品在结构、水平、研发等方面与 机床制造强国存在差距。

中国机床产业亟需向世界先进水平看齐

国内与海外机床的核心差距体现在整机可靠性、精度、精度保持性、机床寿命、效率与智 能化程度,这也是我国机床产业应继续努力的方向。整机可靠性方面,国产中高档数控机床平均无故障时间约 2000 小时,与机床强国约 5000 小时有较大差距。精度方面,国际先进水平的超精密机床具有小于 1μm 的定位精度,相比 之下,我国用于精密加工的机器的加工精度可达 2-5μm。精度保持方面,国内机床全生命 周期内的几何精度、主轴旋转精度、运动控制精度的保持性较差,与海外尚有一定差距。机床寿命方面,保养得当的情况下,国内机床平均寿命约 10 年,而国外高端机床寿命可达 15 年。机床寿命低的原因除保养维修不及时、机床结构设计不合理外,还在于关键零件(如 机床导 , 杆、齿轮、主 轴、液压系统的油缸、阀件及油 )质量较差。为了恢复机床 的精度和使用性能,就必须对机床进行大修理,多次修理将提高企业运营成本。效率方面, 国产普通精度机床切削时间仅占机床开动时间的 15%~30%,主轴加速度小于 0.8 g,而国 外普通精度机床切削时间占机床开动时间的 60%~90%,最低加速度范围为 1-1.5 g。高端 机床智能化水平方面,国外开发的新机床已实现机床智能化,可支持多单元联网,具有如 加工参数智能设置、加工过程安全监控等功能。中国企业在智能化方面尚处于起步阶段, 差距较大。



机床制造由上千个环节组成,每个环节都不能大而化之,否则制造误差将会累计,使机床 质量产生天壤之别。国产机床与进口机床差距就是在各个环节中逐渐拉大的,唯有做到精 细管理、精益制造才能逐步缩小国产机床与世界先进水平的差距。

竞争格局:分层、分散

金属切削机床市场竞争格局可以概括为分层明显、相对分散。分层是指机床因精度、可靠 性、效率等差异导致同规格机床价格差距非常大,不同品牌价格差距可超过 10 倍,以常见 的 850 立加为例,其价格范围覆盖 18-150 万/台,每个品牌都在所属价格段竞争,跨价格 段几乎不存在竞争关系。分散指国内金属切削机床市场集中度低,2020 年,中国数控金属 切削机床市场收入 CR10 仅 30%,龙头厂商创世纪市占率仅 5%。一方面机床品类众多, 一家公司很难擅长多个品类;一方面机床组装依赖人工,规模扩张比较难。

细分市场竞争格局方面,根据机床制造难度和竞争激烈程度可分为五轴、卧加&龙门、立式 加工中心和其他金属切削机床四个层次。1) 五轴加工中心:五轴为代表的高端市场长期由海外公司主导,2021 年国产化率约为 17%,毛利率可超过 40%;2) 卧加、龙门加工中心:竞争格局良好,毛利率可超过 30%,且国内民营企业异军突起;3) 立加、普通数控机床:通用且市场空间大,竞争相对激烈,毛利率一般不超过 20%;4) 普通机床:竞争几乎白热化,大量中小企业采用薄利多销的战略抢占市场。

五轴加工中心:海外公司主导但逐步实现国产替代,毛利率可超 40%

五轴加工中心代表了机床加工的最高水平,生产壁垒高,利润率较好。五轴加工中心制造 难度大且具有不可替代性,因此五轴加工中心利润率较好,以科德数控为例,2021 年其五 轴加工中心毛利率达 43.62%。2017-2019 年,我国五轴加工中心产量从 477 台升至 780 台,国产厂商销售额从 7.1 亿元升至 11.3 亿元,当前我国五轴加工中心产量占数控机床产 量比例尚不足 1%。

五轴加工中心市场海外公司占据主导地位,国产化率约 17%,且外资企业将持续布局中国 五轴市场。据 MIR 数据,2021 年中国五轴加工中心销量为 5644 台,中国机床工具工业协 会尚未披露 2021 年国产五轴加工中心销售量,根据科德数控招股说明书,2019 年国产五 轴加工中心销售量为 780 台,假设其以每年 10%的增速增长,则 2021 年国产五轴加工中 心销售量约为 944 台,对应五轴机床国产化率约为 17%。据格劳博官网,其总投资 1.3 亿 人民币在大连开工建设五期新工厂,该工厂计划于 2022 年 8 月正式竣工投产,新工厂将用 于系统机床、柔性交钥匙生产线以及四轴和五轴通用加工中心的装备生产。德玛吉官网发 布,为了满足中国市场需要,投资 7,500 万欧元在平湖建设全新工厂,新工厂主要生产五 轴加工中心机床,计划于 2023 年春季投产。

卧加&龙门加工中心:竞争格局良好,毛利率可超 30%,民营企业异军突起

卧式、龙门加工中心竞争格局良好。卧式、龙门加工中心的毛利率相对合理,以海天精工 为例,2021 年其卧式加工中心毛利率 36.12%,龙门加工中心毛利率 30.03%。海外公司占据我国高端卧式、龙门加工中心市场主要份额,近年民营企业异军突起。2021 年我国进口卧式加工中心 2094 台,进口均价约为 240 万元;进口龙门加工中心 719 台, 进口均价约 256 万元。海天精工 2021 年销售卧式加工中心 282 台,均价为 155 万,销售 龙门加工中心 937 台,均价 149 万元,作为国内高端机床领军企业,海天精工产品均价较 进口均价有一定差距。德玛吉森精机、山崎马扎克等德日品牌,凭借技术、质量、品牌以 及先发优势占据我国高端卧式、龙门加工中心市场主要份额,我国卧式、龙门加工中心存 在大贸易逆差,且进口均价远高于出口均价。在国家政策扶持下,近年来我国民营企业高 速崛起,海天精工、纽威数控、国盛智科等民营企业均已量产卧式、龙门加工中心。



立式加工中心:通用且市场空间大,竞争相对激烈,毛利率一般不超过 20%

立式加工中心竞争激烈,毛利率一般不超过 20%。立式加工中心相较于卧式加工中心和龙 门加工中心而言,制造难度较小且应用场景更加丰富。从产品均价来看,2021 年我国进口 立式加工中心均价为 62 万元,远低于卧式加工中心 240 万元和龙门加工中心 256 万元;而海天精工立式加工中心产品均价 26 万元,也远低于其卧式加工中心 155 万元和龙门加工 中心 149 万元。根据 MIR 数据,2021 年国内立式加工中心销量为 52795 台,远高于卧式 加工中心 15973 台。立式加工中心竞争相对激烈,海天精工作为国内一线品牌,2021 年其 立式加工中心毛利率仅 12.25%,较卧式、龙门加工中心有较大差距。金属切削机床市场竞争格局 “分层”的特点在立式加工中心体现的最为明显。以最常见的 三轴 850 立式加工中心为例,其售价横跨 18-150 万,参考“UG 编程实战学习”的文章《数 控机床七大梯队,你用的处于哪个梯队?》,将立加分为 7 个梯队:

1) 第一梯队:第一梯队为最高端品牌,以瑞士、德国公司为主,如瑞士米克朗、瑞士宝 美、德国巨浪等,上述公司产品售价在 150 万以上,加工精度极高但产量极低;2) 第二梯队:世界机床前十强企业多数处于该梯队,包括德国德玛吉森精机、日本山崎 马扎克、日本牧野及美国 MAG,产品售价为 80-150 万,特点为质量领先、市场占有 率高;3) 第三梯队:中国台湾地区、韩国等公司多位于该梯队,典型公司有韩国斗山、台湾东台、 台湾永进等,产品售价为 45-80 万,国内一线制造业企业批量购买的最佳选择,可靠 稳定;4) 第四梯队:国内知名企业和台企多数位于此梯队,典型企业有海天精工、台湾大立、 友佳等,价格为 32-45 万,虽然精度略逊一筹,但是性价比高,同样成为了高水平机 械加工企业中的主力机型,具有较多的市场保有量。5) 第五梯队:国内市场销量最大的梯队,包括创世纪、国盛智科、青海一机、宝鸡,售 价 25-32 万,该价位机型虽然销量大,但是品牌数目众多,产品同质化严重,竞争白 热化;6) 第六梯队:该梯队企业规模较小,包括鼎泰、海滕、大森等,该梯队产品是预算紧张 的中小企业的选择,但是产品精度低、稳定性差,售价多在 18-25 万;7) 第七梯队:该梯队的加工中心为用户自行购买部件由代装游击队组装,产品质量参差 类似于开盲盒,取决于代装技师水平,价格可低于 18 万。

普通机床:星罗密布,枪林刀树

我国大量中小机床企业有能力生产普通机床,且因为缺乏核心竞争力导致通过薄利多销的 方式竞争。截至 2020 年 12 月,我国机床工具行业年营业收入 2000 万元以上的企业共 5720 家,其中金属切削机床企业数为 833 家,占比 14.6%。由于中高端机床具有一定的产业壁 垒,多数中小企业缺少核心竞争力,被迫通过薄利多销战略在低端市场厮杀,毛利率很低, 竞争格局差。国内有多个机床产业集群,分别为浙江玉环、浙江温岭、山东滕州、江苏泰州、安徽博望。从 2020 年我国金属切削机床各地区产量分布可知,浙江、广东、江苏、山东肩负了绝大多 数金属切削机床的生产工作,其产量分别为 11.04 万台、5.48 万台、5.37 万台、4.93 台, 可以看到除广东外,其他三省皆为产业集群所在省,机床产量较大且各有特色。

核心零部件依赖进口导致我国机床企业毛利率偏低

机床作为高端制造业,但是机床公司毛利率并不高。国内机床上市公司的毛利率普遍在 25-30%,究其原因,主要是因为我国高端机床所用关键零部件多数依赖进口,国产化率低。

国产“工业母机”毛利率显著低于海外

国内机床龙头公司毛利率显著低于海外机床厂。2021 年,除科德数控外,国内机床上市公 司毛利率普遍在 25-30%,科德数控专注于难度最高的五轴加工中心且实现了 85%的零部 件自供,毛利率约 43.15%。而对比海外机床龙头公司,其毛利率 35-59%显著高于国内机 床厂,作为第一梯队的斯达拉格毛利率可达 59%。


国内机床厂商亟需完成核心零部件自主化,开拓高端机床市场。在保证性能可靠性、精度 保持性满足要求的情况下,国内机床厂商的盈利水平可以通过零部件自制或选择采购国内 生产的核心零部件来提升。

关键零部件依赖进口,且上游核心零部件毛利率高于机床厂

数控机床关键零部件成本占比 50%。数控系统、传动系统对数控机床加工能力有直接影响, 且成本占比较高,数控系统成本占比 30%,传动系统成本占比 20%。高端机床的精密数控系统主要采购自日本、德国,国产数控系统主要应用于中低端机床。2021 数控系统销售额前三厂商分别为西门子(德)、三菱(日)、发那科(日),三者销售 额皆远超其他厂商。

传动系统主要包括主轴、 、导 、摆头等,高端产品依赖进口。1) 主轴方面,虽然国产企业已经具备了一定的生产能力,但高端产品仍依赖德国、瑞士 等进口,国产技术仍需迭代提升。2) 主要采购自日本,国内相关技术较多,但技术水平有待提升。3) 导 被日、台垄断,知名企业有日企 THK、台湾上银、IKO、银泰。好的直线导 需 具有刚度强、承受载荷能力大、稳定性高等优良特点,目前国内产品主要借鉴的是国 外的技术经验,在综合性能方面目前还无法赶超国外。4) 摆头被德国、西班牙、意大利等欧 等地垄断,知名企业有 MAKA、科宝、尼古拉斯。中国中科伊贝格在 2009 年推出了完全具有自主知识产权的五轴联动双摆铣头,目前供 货量还不大,市场依然以海外平台为主。

国内机床厂核心零部件依赖进口导致毛利率偏低。数控系统、主轴、 、导 等关 键零部件成本占比近 50%,国内机床厂依赖进口。2021 年,数控系统龙头公司日本发那科 毛利率 40.88%;瑞士 FISCHER 作为国内机床厂商的主轴供货商之一,2021 年毛利率高 达 53.87%;国内主轴供应商昊志机电 2021 年毛利率 44.98%。上游核心零部件公司毛利 率偏高,影响整机厂利润率。

筚路蓝缕:民营企业逐步突围

自新中国成立以来,我国机床工业经历了从无到有、从小到大,目前我国已经是全球金属 加工机床产值第一的国家。建国后在苏联的帮助下,我国快速建立了以国有“十八罗汉” 为主导的机床工业体系。2001 年加入 WTO 我国成为“世界工厂”,机床工业迎来发展黄金 期,2011 年我国金属切削机床产量达到历史最高的 86 万台,是 2001 年加入 WTO 时机床 产量的 4.5 倍;期间,民营企业通过针对特定需求、高性价比及优质服务得以快速发展, 2000年机床行业民营企业数量和产值占比不足 20%,2010年民营企业数量占比达78.3%, 产值占比 69.5%,已经成为我国机床工业的中坚力量。此后,民营企业在效率、精度等方 面不断向上突破,海天精工、纽威数控等从特定需求出发,攻克机床技术难题,进而打开 通用市场;北京精雕加工精度达到 2μm 级,可满足绝大多数场景;科德数控率先突破高端 五轴联动加工中心,且自制 85%以上的关键功能部件,实现了自主可控。

我国机床工业随中国制造业快速成长

我国金属切削机床产量与宏观经济发展息息相关。自新中国成立以来,我国机床工业经历 了从无到有、从小到大,机床工业的中坚力量也从建国初期的国有“十八罗汉”发展到现 在民营企业为主。结合我国经济发展可将我国机床工业发展划分为四个阶段:1949-1978:从无到有,师夷长技,自强不息;1978-2011:改革开放,引进合作,承接全球制造业,快速发展;2011-2019:制造业外流,高保有量的存量市场下,行业进入下行周期,民企接力;2019-2021:疫情及十年更新周期助力国产替代,民营机床厂全面崛起;展望未来,在新能源、航空航天等优势产业带动下,高端机床国产替代进入加速期。

1949-1978:从无到有,师夷长技,自强不息

建国到改革开放前夕,我国机床经历了起步阶段,通过学习西方先进技术,完成了从无到 有的转变。随着我国下游制造业发展,我国机床工业也随之迎来成长良机。



1949-1968 年,体系初创和时代背景下的“大跃进”。1949 年建国时我国机床产量仅 1582 台,不到 10 个品种。新中国成立后,政府投入大量资金,购置设备,仿制英美和前苏联的 机床。在苏联专家的指导下,我国确定了全国 18 家机床厂的分工和发展方向,称为“十八 罗汉”,同时建立了以北京金属切削机床研究所为代表的 8 所机床工具研究机构,称为“七 所一院”。1955 年,沈阳第一机床厂研制出了新中国第一台普通车床;到 1957 年底,我国 机床年产量达 2.8 万台,满足当时工业需要的 80%以上。上述机床多数是按照苏联图纸生 产的,借助苏联的力量,我国机床行业从一无所有到满足多数工业需要仅耗费几年时间。

1957 年开始,外部环境发生了变化,欧美国家对我国进行技术封锁,苏联与我国也中止了 合作;内部进入“大跃进”时代,我国机床产量从 1957 年 2.8 万台跃升至 1960 年的 15.35 万台,3 年翻了 5.5 倍。1961 年我国机床工业回归常态。1968-1978年,汽车行业的发展以及中苏关系恶化导致的产能转移驱动我国机床行业发展。1) 下游汽车行业高速发展,1966 年成立二汽-第二汽车制造厂(负责重型载货汽车和越野 汽车),机床厂为期提供成套设备;1966~1980 年中国生产各类汽车累计 163.9 万辆。2) 产能提高:由于中苏关系的变化,我国工业布局开始从沿海向内地转移。1964 年到 1974 间我国先后在青海省、宁夏自治区、贵州省等地建立了 17 家机床厂,生产能力由 1600 台增加到近万台。

1978-2011:改革开放,引进合作,承接全球制造业,快速发展

改革开放以来,我国机床工业经历了体制改革、引进合作和调整提高,加入 WTO 成为“世 界工厂”驱动了我国机床产业高速发展。

改革开放到加入 WTO 之前我国机床工业的主题是体制改革、引进合作和调整提高,总体 上处于培育基础、积蓄能量的阶段,增长速度并不快。1) 体制改革:1982 年中共十二大提出“计划经济为主,市场调节为 ”, 1983 年 2 月, 机械工业部发布《机械工业贯彻计划经济为主,市场经济为 原则的试行办法》,正式 开启了市场化改革的进程;1984 年 7 月发布《国务院批转机械工业部关于机械工业管 理体制改革的报告的通知》,推动政企分开和两权分离,国企改革全面开展。1999 年 底,我国共有机床工具企业 611 家,其中国营经济的有 344 家,其他(中外合资、股 份制等)267 家,形成了比较完整的机床工业。

2) 引进合作与调整提高:1980-1995 年,机床工业共实施技术引进合作项目 300 余项, 其中代表性的项目包括①济 第一机床厂与日本山崎马扎克合作生产精密车床项目, ②北京机床研究所引进日本发那科(FANUC)数控系统、伺服系统、主轴电机和伺服 驱动电机成套技术项目等,使机床工业骨干企业的产品技术水平、工艺装备能力和企 业管理水平实现了大幅度提高,甚至是跨越式的提升;品类增多,至 2000 年,我国数 控机床品种达 1500 种,还研发了五轴联动数控加工中心并投入市场。

入世后我国金属切削机床产量与全球制造业大转移息息相关。2001年中国成功加入WTO, 我国成为“世界工厂”。2000-2011 年中国机床黄金期与全球第四次制造业大转移——劳动 密集型制造业和低技术加工制造环节从“亚 四小龙”转移至中国大陆 ——的时间点契合。2011 年我国金属切削机床产量达到历史最高的 86 万台,是 2001 年加入 WTO 时机床产量 的 4.5 倍。这一阶段民营企业通过针对特定需求推出专用机型、高性价比及优质服务快速发展。2000 年,中国机床工具企业中,民营企业的数量和产值占比不足 20%。之后,随着一批国有企 业转制,有更多民营资本进入机床工具行业。“十五”期间(2001-2005 年),中国机床工 具工业经济成分变动愈加明显,民营经济企业数从 2002年的521个增至2005年的829个, 占比从 23.42%增至 42.86%。“十一五”期间(2006-2010 年),中国机床工具工业的民营 化趋势更为明显,民营企业数从 2006 年的 1160 家增长到 2010 年的 4986 家,占比从 48.3% 提升到 78.3%。在全行业销售产值中,民营企业产值占比从 2006 年的 29%提高到 2010 年 的 69.5%。

2011-2019:制造业外流,高保有量的存量市场下,行业进入下行周期,民企接力

2011-2019 年间,我国金切机床产量下降了 51.63%。造成机床产量大幅下滑的主要原因在 于全球范围内的制造业转移和高保有量。

2011 年后,全球第五次制造业大转移开始,西方发达国家实行“再工业化”政策,将核心 高端制造业收回本国,而中低端制造业也由于中国丧失成本优势等原因而快速转移至东 亚、非 、 美 等地。全球第五次制造业大转移与中国 该时期机床产量下行有密切联系。2000 年以来机床销量高增带来的高保有量也对机床需求形成了压制。2001 年我国金切机 床产量为 19.21 万台,到 2011 年时,金切机床销量达到 86 万台,高增的销量带来了庞大 的保有量;另外,销量高点时,以沈阳机床“零首付”为代表的激进的销售政策导致市场 上有大量未开工新机器,叠加制造业外流导致的需求下降,2011-2019 年间机床产销量承 压。

民营企业开始成为机床产业的中坚力量。2015 年,我国规模以上金属切削机床企业为 739 家,其中,国有(含集体)控股、私人控股和外资(含港澳台)控股的企业数量分别为 71 家、533 家和 105 家,占比分别为 9.6%、72.1%、14.2%;上述三类企业拥有资产占比分 别为 38.3%、48.8%、10.4%;主营业务收入占比分别为 18.4%、68.7%、10.8%;实现利 润的占比分别为-12%、97%、13.4%。其中,国有企业除了占有资产指标(近 40%)之外, 在其他几项指标上已经失去优势,在利润方面拖了整个体系的后腿(-12%)。



2019-2021:疫情及十年更新周期助力国产替代,民营机床厂全面崛起

2019 年后,金属切削机床行业 底反弹, 2020、2021 年我国金切机床产量分别增长 7%、 35%。2020 年爆发新冠疫情以来,我国快速脱离疫情的影响,制造业部分回流国内;机床 十年更新大周期带来的更新需求托底;新能源、航空航天等产业景气高企共同助力本轮机 床上行周期。新冠疫情下我国供应链优势显现,助力制造业回流国内。2020 年新冠疫情爆发以来,我国 严防严控快速脱离疫情影响,而海外国家受疫情影响相对较严重。在此背景下,我国供应 链优势显现,部分制造业回流国内,机床下游各类制造业(汽车制造、航空航天、模具制 造、工程机械等)快速复苏,金属切削机床行业受下游制造业的带动景气度提升。另外, 疫情使国外企业远距离运输、调试受到影响,给长期投入机床技术开拓的民营企业以大放 异彩的机会。机床十年更新大周期。机床平均寿命约为 10 年,根据品牌、使用场景不同,一般为 7-15 年。以 10 年平均寿命考虑,2010、2011 年机床产量高 对应更新需求将于 2020、2021 年释放,对机床总需求形成支撑。

结构性产业高景气助力高端机床国产替代。2020 年以来,新能源、航空航天等产业持续高 景气,且新能源汽车作为新 产业,催生了新的需求,海外机床品牌丧失经验优势与国产 机床 在同一起跑线,国内机床公司凭借本土服务优势等快速响应,实现进口替代。民营机床厂全面崛起,已实现稳定盈利,且净利率在本轮上行周期显著提升。收入端,2019 年以来,国内以海天精工、纽威数控为代表的的民营机床厂收入增速显著且持续高于加工 中心进口增速,加工中心作为高端数控机床的代表,表明我国民营机床厂已经在高端市场 稳脚跟,逐步实现进口替代。利润端,民营机床厂已实现稳定盈利,在 2011-2019 年行 业下行周期中能够维持稳定的净利率水平,并且在 2020 年以来的上行周期中,净利率显著 提升。稳定的盈利有助于公司进一步投入研发,在精度、可靠性及核心功能部件领域逐步 突破,实现高端机床进口替代的良性循环。

民营企业扛起高端机床进口替代的大旗

民营企业已然成为中国机床行业的中坚力量。2011 年中国机床企业前十名均为国有企业, 而 2021 年中国机床上市公司前十名仅有沈阳机床为国有控股,其余企业均为民营控股。根 据中国机床工具工业协会,2015 年,中国机床工具民营企业的利润总额在全行业占比达 86.3%,而多数国企因为存在管理、竞争、战略布局等方面的问题而逐渐走向没落。通过深 入了解国企发展过程中的问题,剖析国外顶尖机床厂商的成功经验,可以进一步揭开机床 行业发展规律的面纱,民营企业从而可以制定有效的发展战略,巩固自身地位。



西学东渐:复盘海外头部企业成功之路,求精与传承值得借鉴

国外知名机床公司主要位于日本、欧 、美国,他们的成功之路具有一定的共性:1) 近百年的匠心投入与传承;2) 高度成熟的下游制造业反哺;3) 规模虽小但技术先进,重视产业人才。通过分析以上因素有助于我国机床企业认清机床行业特色,制定切实可行的发展战略,努 力缩小上述差距。构筑“百年企业”,兼顾传承与创新。高端机床市场牢牢掌握在日本、德国、美国手中,德 国与日本的大型机床企业多为家族企业,成立时间近 100 年,企业掌舵人经历三到四代人。历史沉淀使上述企业拥有了完善的工业数据库及研发体系。同时,子承父业,整个家族几 代人都对精密装备充满了热情与自豪,企业战略布局有延续性,秉承高端与精密的理念, 不断迭代产品。

下游需求反哺推动机床产业发展。世界十大机床强国分别为美国、德国、日本、瑞士、意 大利、韩国、奥地利、捷克、西班牙、瑞典,机床强国均有其优势制造业反哺机床工业。1) 美国机床制造业主要分布于中西部和东北部各州。作为一个综合制造业强国,美国的 机床下游企业包括大型汽车公司(福特、通用、 姆勒)、航空航天公司(波音、洛克 希德)、模具制造业等一系列制造业企业,其中 2021 年仅福特汽车就在北美市场销售 超 200 万辆,强大的下游需求推动美国机床行业向电子化、高速化、精密化发展。2) 2019 年,德国占全球汽车市场份额的 18.8%,知名车企数不胜数,例如大众、奔驰、 宝马、奥迪等。在德国,机床与汽车一直都是相 相成, 蓬勃发展的汽车行业带动机 床行业不断更新变革,高端机床的推出也提高了汽车制造质量与效率。目前为止,机 床行业是德国机械工业五大分支之一,是德国工业的骄傲,常年利于不败之地。3) 瑞士机床以精密著称,售价可高达数千万瑞士法郎,部分设备甚至过亿,机床质量深 受好评,有 150 余个国家是瑞士机床的长期用户。瑞士机床的高精密度与其下游钟表 制造业、医疗器械密切相关。钟表元件包括各种极小型齿轮轴、螺帽、钟脚,微米级 乃至纳米级尺寸的加工难度不言自明;瑞士将精密制造与骨科植入融合起来,使瑞士 为欧 最主要的医疗科技创新中心,瑞士的医疗器械产业 2018 年有接近 2000 家公司, 销售收入 158 亿美金;钟表和医疗机械的需求推动瑞士机床向极精密发展,瑞士虽然 不是机床大国,确是名副其实的机床强国。

国际知名企业多小规模,但是深耕细分领域,把握核心技术:1) 瑞士机床公司规模通常不大,员工人数在 100-300 人之间,每年仅对外出售 200 台左 右。瑞士机床功能聚焦,企业对客户需求认识深刻,由此不断迭代产品,为客户提供 优良服务。同时,瑞士注重核心技术,瑞士机床业拥有的“Know-how”多达 5000 项。2) 机床组装依赖人工,高端机床更注重传承。据德国机床制造商协会(VDM)年度报告, 公司规模与人均产量的关联度较低,2020 年,51-100 员工规模的机床公司人均产量 最高。其原因在于机床行业对工人手工装配技术依赖较高且非标品多,行业自动化程 度较低。而且,高端机床组装依赖“老师傅”,更注重传承性。



科学的产业人才培养体系培养出了能潜心研发的工程师和经验丰富的技术工人。以瑞士、 德国、奥地利为例,国家实行“双元制”的教育体系,其为各国机床行业的发展奠定了坚 实基础。“双元制”的教育体系的优势在于:1) 人才流失现象较少:学生在八、九年级就可以去到有实习资质的企业学习,从而发现 自己的 趣所在,以此来规划自己的职业方向;十年级(约 16 岁)后超过 80%的学 生会选择进入职业技术学校开展 3-4 年的“双元制”学习,只有不到 20%的学生会选 择攻读大学。在这种体制下,技术工人的职业选择是出于 趣并非被学术教育淘汰, 因此不存在人才严重流失的现象。2) 培养出更多受过专业训练的技术工人:进入职业技术体系的学生用一半时间学习理论 知识而另一半时间去企业实习,学以致用,迭代前行。经过这类体制培养的学生理论 和实践两手抓,毕业后兼具能力与经验。对于机床这个对工人技术依赖较高的行业而 言,经验丰富、技术能力深厚的工人是宝贵的财富。

艰苦创业:民营企业取得突破,引领高端机床国产替代

改革开放后,机床工具行业有越来越多民营资本介入。据国家统计局数据,2000 年时,中 国机床工具企业中,民营企业的数量和产值占比不足 20%。之后,随着一批国有企业转制, 有更多民营资本进入机床工具行业。截止 2015 年,中国机床民营企业数为 4623 家,占比 81.7%,同时民营企业发展质量可 可点, 2021 年,创世纪、秦川机床、北京精雕、海天 精工的数控金属切削机床年度销售额进入国内 TOP10,分别位列第一、第二、第四、第六。

从特定需求出发,攻克机床技术难题,进而打开通用市场。我国大型机床民营企业的成功 多是针对特定加工需求定向突破,待技术成熟后,再进军其他领域。以海天精工为例,其 背靠海天集团,前期针对海天集团内部最重要的注塑机业务开发专用机型,突破了龙门加 工中心和卧式加工中心。龙门加工中心一直是海天精工优势产品,2011 年海天精工龙门加 工中心收入占比 73.73%,2021 年虽有下降但仍超过二分之一(51%)。龙门加工中心业务 收入比例下行是由于海天精工拓展产品线,重视中小型高端机床的发展,立式加工中心收 入占比由 2016 年的 13%逐渐提高至 2021 年的 26%。

科德数控率先突破了高端五轴联动加工中心,并且实现了自主可控。科德数控在代表复杂 精密零件制造能力的五轴联动数控机床领域已经实现批量销售,且精度不输国外品牌竞品 ——在表征精度、效率等加工能力的关键指标上,科德数控产品各项指标与 默、米克朗、 德玛吉、大隈相关产品的指标基本持平,可以达到国外先进水平。

民营企业深知唯有继续在科研上不断投入,才能打破封锁,跳出低品质、低价格、低附加 值的恶性循环。民营企业在科研上的投入体现在科研经费投入、与重点高校合作、参与科 研项目、推出新技术等多个方面。以科德数控为例,2021 年科德数控研发投入总计 7,757.61 万元,占营业收入比例为 30.59%;承担“航天复杂构件五轴高质高效精密加工成套工艺与 制造系统及应用”在内的 5 个项目;新增获得知识产权合计 76 项;开展围绕数控系统、伺 服驱动、传 器等相关项目的研究工作,进一步提升数控系统、伺服驱动、电机、角度编 码器、激 干涉仪等功能部件的性能,优化五轴联动机床的动态特性、精度和加工效率。

制造业升级背景下机床进入国产替代加速期

机床作为“工业母机”在制造业中扮演着非常重要的角色,甚至对国家战略安全都至关重 要。我国高端机床严重依赖进口,且《瓦森纳协定》下我国高端机床进口存在被“卡脖子” 的风险。在我国制造业升级的大背景下,以新能源为代表的高端制造业领先全球有望反哺 我国机床产业,带动我国中高端机床进入进口替代加速期。

“卡脖子”的高端机床与制造业升级的矛盾下,机床进入国产替代加速期

2018 年我国高端机床国产化率仅 6%,且《瓦森纳协定》下高端机床存在被“卡脖子”的 风险。根据草根调研,目前医疗器械、航空航天等对高端数控机床需求比较大的领域,几 乎均为外国机床品牌,我国在高端数控机床领域与国外差距较大。《瓦森纳协定》下西方限 制对我国出口高端机床,而高端数控机床在我国制造业转型升级的过程中扮演着不可或缺 的角色,我国高端机床产业亟需突破。

瓦森纳协定接力巴黎统筹委员会,我国进口高端机床受限

《瓦森纳协定》下,西方限制对我国出口高端数控机床。《瓦森纳协定》又称瓦森纳安排机 制,全称为《关于常规武器和两用物品及技术出口控制的瓦森纳协定》。“安排”成员国对 控制清单上物项的出口实行国家控制,即由各国政府自行决定是否允许或拒绝转让某一物 品,并在自愿基础上向“安排”其他成员国通报有关信息,协调控制出口政策,我国不是 协定成员国。《瓦森纳协定》对机床的出口限制体现在精度,并未针对联动轴数做限制。以铣削机床为 例,《瓦森纳协定》对重复定位精度做了详细的限制,对单轴行程 1 米以下、重复定位精度 小于等于 0.9μm 的四轴或五轴联动铣床进行出口限制。



《瓦森纳协定》对高端机床的出口限制影响我国超精密加工领域的发展。五轴加工中心方 面,日本几乎不向中国出口五轴数控系统;超高精度机床方面,我国也被技术封锁。目前, 国内的进口机床精度范围在 1-10μm,国产机床重复定位精度一般在 5-10μm,2021 年底 上海理工大学与秦川机床联合研发的“高速立式五轴加工中心 VMC40U”重复定位精度达 到 2μm 代表了国内领先水平。上述精度足以覆盖绝大多数应用场景,但是对于涉及激 核 聚变系统和天体望远镜的大型抛物面镜加工、航空航天用大型复杂曲面零件、大规模高精 度电路基片加工、高密度硬磁盘涂层表面加工等要求超精密加工的场景而言还远远不够。

新能源产业领先全球带动制造业升级,给我国机床产业带来了新的机遇

机床强国都是依靠强大的下游产业带动,其产品特征也非常契合下游需求。比如德国、日 本的汽车产业成就了其机床的通用性和效率,瑞士的钟表产业孕育了一批超高精度的机床 公司,意大利的航空航天产业造就了全球领先的大型、重型机床。

我国新能源汽车、风电等产业领先全球,带动我国制造业转型升级。2022 年上半年,中国 新能源汽车全球销量占比 59%,2021 年中国风电新增装机容量全球占比 51%,我国新能 源产业领先全球。“十三五”时期,我国传统制造业在优化升级方面取得了较大进展,扎实 淘汰落后产能,产品不断向“高端化”推进。“十四五”时期,传统制造业优化升级与“一 带一路”深度融合。2015 年至今,我国高技术产业工业增加值增速显著高于整体,且高技 术制造业企业固定资产投资增速明显高于制造业整体,我国在制造业产业升级的道路上扎 实推进。

随着我国工业结构的优化升级,中国正在经历从高速发展向高质量发展的重要阶段,对机 床的加工精度、效率、稳定性等精细化指标要求逐渐提升,中高端数控机床的需求日益增 加。高端数控机床主要应用于航空航天、铁路、 器、模具、电子、能源、船舶、汽车等 重点领域,特别是航空航天等军工领域,景气度较高,对高端数控机床需求量大、存量市 场规模巨大、市场增长可期,且因为《瓦森纳协定》高端数控机床进口受限,亟需国产化。

中高端机床市场进入进口替代加速期

我国高端机床严重依赖进口。2018 年,我国高端机床国产化率仅为 6%,严重依赖进口。从进口金额来看,2021 年我国机床进口主要来自德国和日本,占比分别为 26%和 25%。



国产金属切削机床中高端市场空间广阔。根据 VDW,2021 年中国金属切削机床产值为 1029 亿元,已连续多年位居全球第一。基于以下假设推算国产中高端机床未来市场空间:1) 假设 1(中高端设备市场占比):基于前瞻数据库数据,假设 2018 年中端、高端机床 市场份额占比分别为 40%、10%,考虑到我国高技术制造业企业固定资产投资增速更 快,制造业转型升级带动产业机构调整,中高端机床需求占比提升,此后几年分别以 2 个百分点和 1 个百分点的速度上行。2) 假设 2(中高端设备国产化率):2018 年中端机床国产化率为 65%,高端机床国产化 率为 6%。新能源汽车等高景气需求带动叠加军工等关键领域设备自主可控需求迫切, 国产中高端机床占比有望持续提升。假设 2018 年后中端、高端机床国产化率分别以 2 个百分点和 1 个百分点的速度增长。2022-2025 年间,国产中高端设备市场将以 9-10%的同比增速增长。预计至 2025 年,国 产中高端机床市场约为 500 亿元。

高人工成本叠加政策引导,机床加速数控化

2021 年我国金切机床数控化率约 45%,距离发达国家还有很大差距。我国金切机床数控化 率自进入新世纪以来逐渐提升,2021 年已达到 45%,但是距离发达国家尚有较大差距。2018 年,日本机床数控化率接近 90%,德国机床数控化率约 75%,美国机床数控化率约 80%, 相比之下,我国机床数控化率还有很大提升空间。

制造业成本提高、企业自动化生产需求增多以及国家政策要求等原因共同为数控机床打开 了新的局面,使其成为工业发展和技术进步的推动力。企业需要提高生产效率、高速收回 成本,同时数控机床在载人航天、载人深潜、大型飞机、高铁装备、百万千瓦级发电装备 等重大亟待突破的领域起到关键性作用。

“招工难、用工贵”推动生产自动化

我国制造业平均工资快速提升,但是从业人员已连续 7 年下滑。近年我国制造业人员平均 工资逐年上升,2021 年达到 9.25 万元,同比增长 12%;且制造业从业人员已经连续 7 年 下滑,2020 年相较于 2013 年高点已下滑 27.62%。人工成本的提高将使劳动密集型产业的 利润日益被压缩,在此背景下众多企业建立自动化生产线,重塑竞争优势。

数控机床是自动化生产线的核心,能够极大的节省所需劳动力。数控机床虽然价格高于普 通机床,但是其工人需求少、生产效率高。一名成熟的操作工人仅可操作一台普通机床, 但是却可以同时操作 2-8 台数控机床(取平均值 5 台)。据《数控机床与普通机床性能比较 分析》可知,普通机床与数控机床加工效率约为 1:2,则加工相同工件数控机床所需工人数 量仅为普通机床的 1/10,考虑到普通机床操作工成本更高,数控机床人工成本更有优势。同时,采用数控机床可以进一步保障工人的安全性,提升工作环境,更有助于吸引年轻人 回流制造业。

国家政策推动,长期看数控化率提升空间较大

考虑到数控机床在国家战略安全中的作用,国家不断出台政策引导数控机床发展。引导机 床产业自主化、数控化、柔性化。我国机床数控化率相较于发达国家仍有较大差距,长期 提升空间较大。

海天精工

海天精工:国内高端机床领军企业

海天精工专注于中高端机床的研发、生产及销售,产品覆盖龙门加工中心、卧式加工中心、 立式加工中心及数控车床等重要市场,下游客户主要为航空航天、高铁、汽车、船舶、机 械、电力、模具、柴油机等。公司背靠海天集团,借助海天国际客户资源,得以高速发展, 于 2016 年在上海主板上市。公司坚持独立自主的品牌路线,以“ 造精品机床,振 民族 工业”为己任,2021 年,公司实现营业收入 27.3 亿元,同比+67.28%,归母净利润 3.71 亿,同比+168.46%,当前拥有宁波大港、宁波堰山、大连海天精工三大制造基地,是机床 行业的领军企业。

背靠海天集团,性价比和优质服务 造精品机床

海天精工成立于 2002 年,专注于高端数控机床的研发、生产和销售,公司依靠性价比和优 质服务在龙门加工中心领域取得突破后丰富产品线,现已形成龙门加工中心、卧式加工中 心、立式加工中心、数控车床等产品系列,产品广泛应用于航空航天、高铁、汽车、船舶、 机械、电力、模具、柴油机等行业。

2021 年归母净利润 3.71 亿,同比增长 168%

公司坚持独立自主的品牌路线,以“ 造精品机床,振 民族工业”为己任,主要竞争对 手为来自中国台湾、韩国、日本的成熟机床厂家。当前拥有宁波大港、宁波堰山、大连海 天三个制造基地,共计 30 余万平方米的现代化 温加工装配厂房,员工近 1900 人。海天 精工是国内高端金属切削机床领军企业,2021 年公司实现营业收入 27.30 亿元,同比增长 67.30%,归母净利润 3.71 亿元,同比增长 168.46%。2022 年前三季度,公司实现营业收 入 23.67 亿元,同比增长 17.81%,归母净利润 3.90 亿元,同比增长 48.29%。



背靠海天集团,实控人股权比例集中

海天精工隶属于海天集团,实控人持股比例接近 80%。海天集团创建于 1966 年,集团下 辖海天国际、海天精工、海天驱动、海天金属、海天智联等五大制造企业。海天精工实际 控制人为张静章、张剑鸣、张静来、钱耀恩四人,其中张静章与张剑鸣为父子关系,截止 2022/11/21,实际控制人控制的股份比例为 79.18%。

技术团队从业经历丰富,均为行业技术骨干

海天精工核心技术团队从业经历丰富,均为机床行业核心技术骨干。公司总经理王焕卫 2005 年加入公司,在加入公司前已有 20 年机床行业从业经历,且在大连机床集团任副总 裁;公司总工程师刘西 在 2002 年公司成立时加入,此前有 19 年机床行业从业经验,历 任武汉数控研究所所长、副总经理;公司技术中心副主任、开发一部部长、开发二部部长、 开发三部部长在加入公司前均有国内重要机床企业核心技术团队任职经历。以总经理和总 工程师为首的核心技术团队为公司技术体系做出了重要贡献,是海天精工机床质量和口碑 的技术保障。

产品专注中高端加工中心和车床

龙门、卧加是海天的优势产品。2021 年,龙门、卧加收入占比 67.31%,均价较高,接近 150 万,且毛利率超过 30%,龙门加工中心毛利率 30.03%,卧式加工中心毛利率 36.12%。立式加工中心近两年收入快速增长。公司近年提高对立加的重视,立式加工中心 2020、2021 年收入增速分别为 163.62%、86.25%,且随着产能利用率提升等原因,立加毛利率从 2019 年 1.49%提升至 2021 年 12.25%。

龙门、卧加是公司优势产品,2021 年收入占比 67%

2021 年公司龙门、卧加收入占比 67.31%,其中龙门加工中心收入占比 51%。海天精工背 靠海天集团,前期针对海天集团内部最重要的注塑机业务开发专用机型,成功研发龙门加 工中心和卧式加工中心。2011 年海天精工龙门加工中心收入占比 73.73%,2021 年虽有下 降但仍超过二分之一(51%)。龙门加工中心是公司最早开发的产品之一,也是公司的优势 产品。2005 年公司首台龙门加工中心“HTM-3216G”研制成功;2021 年公司龙门加工中 心出货量为 937 台。海天精工龙门加工中心已经积累了一定的技术与品牌优势,未来公司 将针对各行业推出更多专用机型,以及更高端的五轴联动龙门加工中心。

毛利率稳定,净利率稳步提升

毛利率稳定,净利率稳步提升。公司产品口碑良好,龙门加工中心作为优势产品积累了良 好的市场口碑,产品线丰富且下游分散,毛利率较为稳定。2022 年前三季度公司毛利率 25.71%,行业内处于中间水平。净利率方面,随着公司成长,产能利用率提升带动期间费 用率下降,净利率稳步提升,2022 年前三季度公司净利率 16.47%,已达行业较高水平。



四大优势助力海天精工再上一层楼

紧抓产业趋势,行业化专机领先

行业化专机领先,与台、韩、日机型同台竞技。海天精工在数控机床研发领域已有二十年 的积累,随着下游新能源汽车、航空航天等高景气,公司从需求出发开发专用机型,其产 品质量、精度和稳定性等方面国内领先。疫情使海外进口机床交期延长、工程师不方便调 试,《瓦森纳协定》、中美贸易摩擦等使我国中高端机床的进口限制增多,叠加我国机床国 产化政策利好,中高端机床进口替代进入加速期,海天精工作为国内机床领军企业将深度 受益。

产能扩张,打开成长空间

自 2020 年年初以来,公司产能始终接近满产。公司拥有宁波大港、宁波堰山、大连海天三 个制造基地,共计 34.9 万平方米的现代化 温加工装配厂房。公司 2022 年 5 月 28 日公告 受让 21.85 万平米的土地,建设高端数控机床智能化生产基地。有望进一步提升产能。

海天金属协同,共同拓展汽车大客户

一体化压 产业趋势已经确立 ,其工艺需配套金切机床。一体化压 技术在汽车制造中的 应用有助于实现轻量化、降本、提高生产效率。搭载一体化压 后地板的特斯拉 Model Y 已经量产销售,可将下车体总成重量降低 30%,制造成本因此下降 40%。新势力车企中蔚 小理、高合、小米均已开始布局一体化压 ,传统车企中大众、沃尔沃、奔驰等也宣布会 引入一体化压 技术。在特斯拉的引领下,一体化压 技术在汽车制造中大规模应用的产 业趋势已经确立。一体化压 成型后,工件仍需通过金属切削机床进行去毛边、毛刺、注 液口清理等后续工艺。考虑到一体化压 工件规格较大,龙门加工中心更适合该场景。根 据产业链调研反 ,压 岛内所需金切机床价值量与压 设备价值量约为 1:1。海天金属是全球具备大吨位压 机制造能力的四家公司之一 ,且与海天精工同属于海天集 团,有望协同销售。一体化压 所 需大吨位压 机因其制造难度较高,目前全球范围内有 能力制造大吨位压 机的公司仅有 4 家,分别为力劲科技、布勒、海天金属和伊之密。一 体化压 工艺带来了对龙门加工中心的大量需求,而龙门加工中心是海天精工优势产品, 同作为海天集团下属企业,两家公司有望协同销售,共同开发客户。

纽威数控

纽威数控:中高档机床均衡发展的代表,产线丰富、下游分散

纽威数控专注于中高档数控机床的研发、生产及销售,于 2021 年 9 月挂牌上市。公司是机 床行业中均衡发展的代表,产品型号丰富,现有龙门、卧加、立加、车床、磨床等系列 200 多种型号产品,实现从普通数控机床到大型五轴联动数控机床的全覆盖,可加工尺寸大小 从 1 厘米到 20 米,重量从 10 克到 200 吨的各类金属工件。大型加工中心收入占比最高, 约 45%。公司下游主要为通用设备、汽车、工程机械、模具、阀门、自动化装备、电子设 备、航空、船舶等。2021 年,公司实现营业收入 17.13 亿元,同比+47.06%;实现归母净 利润 1.69 亿元,同比+62.06%。

专注中高档数控机床,脱胎于纽威股份,均衡发展

纽威数控自设立以来专注于中高档数控机床的研发、生产及销售,现有大型加工中心、立 式数控机床、卧式数控机床等系列 200 多种型号产品,广泛应用于汽车、工程机械、模具、 阀门、自动化装备、电子设备、航空、通用设备等行业,产品销往全国和美国、德国、英 国、意大利、俄罗斯、巴西等 30 多个国家和地区,在我国数控金属切削机床细分行业排名 前列。2021 年,公司实现营业收入 17.13 亿元,同比+47.06%;实现归母净利润 1.69 亿元, 同比+62.06%。2022 年前三季度,公司实现营业收入 13.47 亿元,同比+5.48%;实现归母 净利润 1.90 亿元,同比+65.12%。



2021 年公司大型加工中心收入占比 45%。与行业常见的根据结构划分加工中心类别的方式 不同,公司根据产品规格、行程及主轴方向对产品类型进行了划分,主要包括大型加工中 心、立式数控机床、卧式数控机床等主要产品种类,其中,规格及行程较大产品为大型加 工中心,规格及行程相对较小产品为立式、卧式数控机床,立式、卧式数控机床中主轴方 向垂直的为立式数控机床,主轴方向水平的为卧式数控机床。公司大型加工中心、立式数 控机床、卧式数控机床三大品类发展较为均衡,往年收入占比较为接近,2021 年受风电、 航空航天等高景气行业带动,公司大型加工中心收入高增达 7.79 亿元,同比增长 73.54%, 占总收入比重约 45%。

2020 年公司下游应用中通用设备及汽车占比超过 60%。纽威数控产品广泛应用于通用设备、 汽车、工程机械、模具、阀门、自动化装备、电子设备、航空航天等行业。相较而言,公 司来自通用设备行业收入占比较高,达 39%。纽威数控脱胎于纽威股份,实控人持股集中,阀门加工领域领先。2002 年纽威股份成立, 承接纽威机械工业阀门业务,现在是中国著名的工业阀门制造商,是中国第一家获得欧盟 CE-PED 证书和 TA-Luft 认证的阀门制造商。2007 年纽威机械已无实际经营业务,应纽威 股份需求,专注于机床整机制造,并更名为纽威数控。纽威股份阀门有较多管盘类加工需 求,因此纽威数控从需求出发,阀门加工领域领先。公司的动柱型立式加工中心、重切型 卧式加工中心具备主轴扭矩大、刚性强的特点,广泛应用于工业阀门加工。

突破产能瓶颈,在手订单充裕,打开成长空间

公司上市募投项目新建三期中高端数控机床生产基地项目已经逐步投产。项目规划年新增 2,000 台数控机床产能,包括大型加工中心、立式数控机床、卧式数控机床产品。公司三期 募投项目进展顺利,项目规划年新增 2,000 台数控机床产能,根据公司公告,2022 年 7 月 已正式投产,公司预计 2022 年年底可达到设计产能的 50%,明年达到 75%,后年可满产。募投项目投产解决公司产能瓶颈,提升交付能力。2022 年三季度末,公司合同负债 3.41 亿元,环比增加 0.35 亿元,订单充裕。

募投项目逐步投产解决产能瓶颈

公司上市前产能利用率一直处于高位。2018年度至2020年度公司收入复合增长率为9.67%。2018 年以来由于大型加工中心订单大幅增加,公司因装配面积不足将部分立式数控机床、 卧式数控机床工位调整为大型加工中心工位,为了满足大型加工中心近两年订单的增长, 公司立式数控机床、卧式数控机床产能有所下调,然而该类产品伴随汽车、轻工机械、工 程机械等行业的发展未来仍具有广阔的发展空间。因此,伴随公司业务订单持续增长的良 好预期,公司厂房面积不足导致的产能瓶颈问题日益突出,并制约了公司的业务开拓。



随着募投项目投产,公司突破产能瓶颈,进一步打开成长空间。公司上市募投项目新建三 期中高端数控机床生产基地项目已经逐步投产。项目规划年新增 2,000 台数控机床产能, 包括大型加工中心、立式数控机床、卧式数控机床产品。公司三期募投项目进展顺利,根 据公司公告,2022 年 7 月已正式投产,公司预计 2022 年年底可达到设计产能的 50%,明 年达到 75%,后年可满产。

合同负债环比提升在手订单充裕

纽威数控 2022 年三季报合同负债环比增长 11.6%,公司在手订单充裕。2022 年三季报, 公司合同负债 3.41 亿元,环比增加 0.35 亿元,表示公司三季度新接订单较好,在手订单充 裕,未来成长可期。

科德数控

科德数控:聚焦五轴,专注自制

聚焦高端五轴,专注核心零部件自制。科德数控聚焦高端五轴联动数控机床及其关键功能 部件、高档数控系统的研发、生产、销售及服务,五轴联动加工中心作为高精度空间复杂 曲面加工的唯一方式,其细分市场竞争格局较好,国产化率约 17%,2021 年科德数控毛利 率超过 43%。另外,军工领域螺旋桨、航空发动机叶片等高精度复杂工件的加工依赖五轴 联动加工中心,五轴对国家战略安全有重要意义。科德数控自制数控系统,打破了高端数 控系统被海外“卡脖子”的局面。数控系统在数控机床总成本中占比约 30%,且对数控机床性 能有决定性影响。高端数控系统市场基本由海外公司垄断,随着公司数控系统性能提升, 有望单独对外销售。

聚焦五轴联动数控机床,技术优势显著,均价国内领先

科德数控聚焦高端五轴联动数控机床及其关键功能部件、高档数控系统的研发、生产、销 售及服务,于 2021 年 7 月在科创板上市。科德数控背靠 洋 科技,心无旁骛地深耕高端数 控领域,打造了一支以陈虎博士为主的多学科、多专业、多层次创新团队,攻克了一批制 约我国高端数控机床产业发展的关键内核技术,开发并产业化了一批国外对华垄断和封锁 的高端数控机床及其关键零部件产品。在 洋科技的带领下,科德数控经过多年技术积累, 形成了包括国内外发明专利、计算机软件著作权在内的核心技术体系。自 2009 年开始,公 司多次牵头或参与国家科技重大专项,例如“14 轴 5 联动高速精密直驱摆角铣头卧式铣车 (车铣)复合加工中心”与“面向航空典型零件制造的主要功能部件全国产的五轴数控机 床产品提升工程”等。2021 年,科德数控被国家工业和信息化部授予专精特新“小巨人” 企业称号,实现营业收入 2.54 亿元,同比+28.28%;归母净利润 0.73 亿元,同比+108.57%。2022 年前三季度,公司实现营业收入 2.07 亿元,同比+27.99%;归母净利润 0.33 亿元, 同比-28.49%。

科德数控五轴机床收入占比 82%,核心零部件自制率 85%。公司聚焦五轴加工中心,2020 年公司营业收入 82.22%来自五轴机床,销售五轴机床 95 台。公司下游客户主要为军用(航 空航天与 船核电), 2020 年占比 52%;民用领域公司也有诸多渗透。区别于国内大部分 机床企业外购数控系统及关键功能部件的模式,公司坚持实现全产业链自主可控,核心零 部件自制率约 85%。除导 外,其余核心零部件(包括数控系统、部分传 器、电主 轴、转台、铣头等)均为公司自行开发。五轴机床精密、操作复杂,其加工能力的发挥有 赖于售前售后服务,而科德数控具有完整的售前售后服务,售前技术支持可以为客户提供 定制化服务,售后服务则提高用户长久的使用体验,在疫情影响下,科德数控相对于国际 同行具有响应速度较快的优势,推动进口替代。



科德数控技术优势显著,五轴均价国内领先。当前公司已经形成成熟的机型布局,基础研 发工作基本完成,2021 年公司研发投入 0.76 亿元,占营业收入的 30.59%,该科研投入将 用于数控系统研发、关键功能部件迭代升级、新机型推出。公司产品技术含量高,2019 年 公司五轴立式加工中心均价约为国产五轴立式加工中心均价的 2 倍。公司研发团队可靠, 团队由总经理陈虎博士(毕业于清华大学精密仪器与机械学系)带领,研究人员涵盖高端 装备研发、设计、制造、装备、检测等各领域人员。

高自制率带来高毛利率,规模尚小费用较高

公司毛利率显著高于可比公司。2021 年公司毛利率 43%,区别于国内大部分机床企业外购 数控系统及关键功能部件的模式,公司坚持实现全产业链自主可控,核心零部件自制对毛 利率有较大贡献。尤其是公司可自制机床最核心的数控系统,决定了产品的核心竞争力。2022 年前三季度,公司毛利率 41.71%。规模尚小费用率较高,高毛利率并未带来高净利率。公司毛利率高于行业可比公司,净利 率方面与可比公司较为接近,并未拉开差距。因公司现阶段收入较龙头公司仍有较大差距, 费用率较高,2021 年公司期间费用率 18.93%,净利率 28.72%。2022 年前三季度,公司 净利率 16.08%。

自主可控推动五轴国产化,核心零部件外售进一步打开成长空间

五轴国产化率约 17%,自主可控推动进口替代

五轴加工中心代表了机床加工的最高水平,生产壁垒高,利润率较好。五轴加工中心制造 难度大且具有不可替代性,因此五轴加工中心利润率较好,以科德数控为例,2021 年其五 轴加工中心毛利率达 43.62%。2017-2019 年,我国五轴加工中心产量从 477 台升至 780 台,国产厂商销售额从 7.1 亿元升至 11.3 亿元,当前我国五轴加工中心产量占数控机床产 量比例尚不足 1%。



五轴加工中心国产化率约 17%,自主可控背景下进口替代空间大。据 MIR 数据,2021 年 中国五轴加工中心销量为 5644 台,中国机床工具工业协会尚未披露 2021 年国产五轴加工 中心销售量,根据科德数控招股说明书,2019 年国产五轴加工中心销售量为 780 台,假设 其以每年 10%的增速增长,则 2021 年国产五轴加工中心销售量约为 944 台,对应五轴机 床国产化率约为 17%。五轴联动加工中心是实现空间任意曲面加工的必备技术。目前,五 轴联动加工中心是加工叶轮、叶片、船用螺旋桨、重型发电机转子、涡轮转子、大型柴油 机曲轴等复杂曲面零件的唯一手段,具有不可替代性,对国家战略安全举足轻重,在此背 景下五轴加工中心进口替代空间大。

数控系统自制贡献科技属性,产业验证有望打开外售空间

数控系统是机床的“大脑”,科德数控自制数控系统。数控系统是数控机床的控制中心,是 机床的“大脑”,对机床的整体性能有决定性的作用,高端数控系统市场几乎由西门子、海 德汉、发那科、三菱四家海外公司垄断,而科德数控突破了代表高端的五轴数控系统,且 精度不输国外品牌竞品——在表征精度、效率等加工能力的关键指标上,科德数控产品各 项指标与 默、米克朗、德玛吉、大隈相关产品的指标基本持平,可以达到国外先进水平。产业体系正反 助力公司迭代数控系统,有望打开对外销售市场。数控系统的完善迭代依 赖产业应用端反 , 公司五轴机床已广泛应用于航空航天等领域,在“客户需求-研发-客户 反 -改进”的迭代下,公司数控系统性能、易用性等方面有望持续优化。未来数控系统有 望单独对外销售,打开成长空间。

创世纪

创世纪:国内机床龙头

创世纪是国内机床龙头,主要产品广泛应用于 3C、汽车、模具、医疗器械、 道交通、航 空航天、石油化工装备、风电、船舶重工等诸多领域。我国金属切削机床市场竞争格局分 层、分散,分层是指机床因精度、可靠性、效率等差异导致同规格机床价格差距非常大, 每个品牌都在所属价格段竞争,跨价格段几乎不存在竞争关系;分散指国内金属切削机床 市场集中度低,2020 年,中国数控金属切削机床市场收入 CR10 仅 30%。2021 年,中国 金属切削机床市场规模约 1024 亿元,公司实现营业收入 52.62 亿元,同比+51.42%,市占 率约 5.3%,国内市占率第一,高于紧随其后的北京精雕(4%)、马扎克(4%)。公司优势 产品是钻攻机、立式加工中心,2021 年出货量均超过 1 万台,未来随着公司横向拓展产品 品类,打造更多优势产品,有望驱动公司持续成长。

去芜存菁,轻装上阵,2021 年收入 52.62 亿元,国内第一

公司前身为深圳创世纪,成立于 2005 年,公司第一代钻攻机于 2010 年研发成功。2015 年,劲胜智能向上游延伸收购深圳创世纪,2018 年劲胜智能因精密结构件业务亏损等原因, 着手对该业务进行剥离,并于 2020 年基本完成业务整合与剥离,同年 7 月公司更名为创世 纪。2021 年公司高端智能装备业务营收占比 98.78%。创世纪是国内机床龙头,金属切削机床市占率约 5.3%,国内第一。公司坚持“高品质、高 性价比”的理念,立式加工中心、高速钻铣攻牙加工中心出货量位居行业首位。2020 年, 公司剥离消费电子精密结构件业务,2021 年,公司实现营业收入 52.62 亿元/+51.42%,国 内第一,实现归母净利润 5 亿元,同比扭亏;2022 年前三季度,公司实现营业收入 38.81 亿元,同比下滑 5.77%,实现归母净利润 4.41 亿元,同比增长 7.69%。



拓品类、打高端、扩产能,通用业务打开成长空间

公司通用产品包括立式加工中心、卧式加工中心、龙门加工中心、通用钻攻机、数控车床 等。2014 年,公司推出第一代立式加工中心,2018 年,公司出于业务多元化、增强风险 抵御能力的考虑,加大通用机床业务发展力度。通用领域近三年成为业绩增长的主要驱动 力,且随着未来品类拓展、高端突破、产能扩张,通用业务有望持续增长。

拓品类,布局龙门、卧加

通用系列产品是近年公司业务增长的关键驱动力。公司通用系列主打产品为立式加工中心, 根据 MIR 数据,2021 年国内立式加工中心销量约 5.28 万台,公司出货量超过 10000 台, 细分市场占有率国内第一。2020 年起,公司加强对龙门加工中心、卧式加工中心、数控车 床、通用钻攻机等产品的布局。通用领域下游行业分布广泛,包括汽车、机械、模具、航 空航天、 道交通、医疗器械等。2021 年公司通用系列产品收入 19.95 亿元,同比增长 92.02%。随着公司龙门加工中心、卧式加工中心推向市场,有望持续驱动通用业务增长。

推出高端品牌“赫勒”以打开高端市场

公司大力打造高端品牌“赫勒”,布局高端产品。公司发力打造高端品牌“赫勒”,其技术、 性能、价格方面对标海外一线品牌。“赫勒”系列已初见成果,先后推出 V-200U 和 V-400U 两款立式五轴加工中心、HMC-63 双工作台卧式加工中心、T-M650 门式立加等高端产品。

产能扩张提升交付能力

浙江湖州生产基地保障产能,提升交付能力。公司通用机型业务发展良好,为进一步扩大 通用机型业务规模、提高业务发展质量,拟总投资 18 亿元,在浙江省湖州市建设生产基地, 计划于两年内完成厂房建设。该生产基地将用于立加、卧加、龙门等通用机型的生产,计 划打造高端数控机床华东制造基地。该生产基地拟在未来 3-5 年内(建设期 2 年,产能爬 坡期 2 年)逐步新增产能 8,400 台/年,巩固公司在产品交付方面的竞争优势,进一步提升 市场占有率。

拓斯达

拓斯达:三大核心智能装备打造智能工厂整体方案提供商

拓斯达坚持“让工业制造更美好”的企业使命,深度研发视觉、控制器、伺服驱动三大底 层技术,不断打磨以工业机器人、注塑机、CNC 为核心的智能装备,打造以核心技术驱动 的智能硬件平台,为制造企业提供智能工厂整体解决方案。公司在国内已累计服务超过 10000 家客户,包括伯恩 学、立讯精密、宁德时代、捷普绿点、比亚迪、长 汽车、富 士 、亿纬锂能等知名企业。

机器人、注塑机、机床三大智能装备为核心,2021 年收入 33 亿元

拓斯达通过以工业机器人、注塑机、数控机床为核心的智能装备,以及控制器、伺服驱动、 视觉系统三大核心技术,打造以核心技术驱动的智能硬件平台,为制造企业提供智能制造 工厂整体解决方案。2022 年前三季度,公司实现营业收入 32.89 亿元,较去年同期增长 43.66%,归母净利润 1.40 亿元,同比增长 5.71%,扣非归母净利润 1.26 亿元,同比增长 6.42%。其中,数控机床业务收入同比增长 725.99%,主要系控股子公司埃弗米并表所致。



并购埃弗米,完善机床布局

2021 年,拓斯达收购东莞埃弗米 51%的股份完成并表。公司数控机床业务目前以控股子公 司埃弗米为主,埃弗米自成立以来持续多年投入五轴联动数控机床及核心功能部件的自主 研发,在高刚性主轴、GTRT 齿轮驱动转台、齿轮传动双摆头、动力刀塔等关键部件均已 实现自主可控,其所研发的产品在精度、稳定性、效率方面均具备明显优势,产品经过多 年来的客户应用已取得广泛认可,从市场空间、自主可控、客户认可等多方面构筑了自身 的综合核心竞争力。

实控人及高管合计持股超过 43%

公司实控人持股比例 33.93%,前十大股东中高管持股 9.55%。股权结构较为集中,决策效 率高。

埃弗米:掌握五轴核心技术,受益于五轴国产替代

埃弗米主营业务为五轴联动机床、石墨加工中心、高速加工中心、磨床等工业母机数控机 床的自主研发、生产与销售。埃弗米掌握了主打产品五轴联动机床的核心技术,旨在打造 可替代进口产品的国产高端品牌。产品应用于航空航天、3C、汽车、医疗、军工、精密模 具与机械零件加工等行业领域,合作客户涵盖前述领域的龙头企业:航空航天领域的广联 航空、和鸿科技、瑞合科技等,模具领域的星科、星 、金三维、优胜、达 等,汽车零 部件领域的东莞彼联、浙江大盛、洛阳航准等。

五轴国产化率约 17%,自主可控推动进口替代

五轴加工中心代表了机床加工的最高水平,生产壁垒高,利润率较好。五轴加工中心制造 难度大且具有不可替代性,因此五轴加工中心利润率较好,以科德数控为例,2021 年其五 轴加工中心毛利率达 43.62%。五轴加工中心国产化率约 17%,自主可控背景下进口替代空间大。据 MIR 数据,2021 年 中国五轴加工中心销量为 5644 台,中国机床工具工业协会尚未披露 2021 年国产五轴加工 中心销售量,根据科德数控招股说明书,2019 年国产五轴加工中心销售量为 780 台,假设 其以每年 10%的增速增长,则 2021 年国产五轴加工中心销售量约为 944 台,对应五轴机 床国产化率约为 17%。五轴联动加工中心是实现空间任意曲面加工的必备技术。目前,五 轴联动加工中心是加工叶轮、叶片、船用螺旋桨、重型发电机转子、涡轮转子、大型柴油 机曲轴等复杂曲面零件的唯一手段,具有不可替代性,对国家战略安全举足轻重,在此背 景下五轴加工中心进口替代空间大。

产能提升,订单充足

智能设备总部基地项目提升产能,保障交付能力。拓斯达拟在东莞市大岭山镇投资建设智 能设备及注塑和 CNC 机床设备增资扩产项目,用于提升公司智能设备、注塑机、数控机床 产能。项目供地总用地面积约 192.32 亩,项目建成后,将进一步扩大公司的产品生产规模, 丰富产品结构,保障交付能力,提升公司的核心竞争力和盈利能力。埃弗米出货量高增,在手订单充足。2021 年,埃弗米数控机床签单量 232 台,出货量 210 台;其中五轴联动数控机床签单量超 100 台,出货量 64 台,较 2020 年同期增长 68.42%。2022 年上半年,公司五轴联动数控机床签单量 67 台,出货量 47 台,保持快速增长。截至 2022 年 6 月 30 日,埃弗米在手订单超过 1.5 亿元。未来,随着五轴需求高景气、公司产 品竞争力提升,埃弗米有望成为公司新的增长引擎。



(本文仅供参考,不代表我们的任何投资建议。如需使用相关信息,请参阅报告原文。)

获取精品报告请登录【未来智库官网】www.vzkoo.com。
立即登录请点击下方“阅读原文”。


Copyright © 2023-2024.Company Steamhenaiwan.com All rights reserved.Steam