• Steam:本站分享Steam相关资讯,资讯仅代表作者观点与平台立场无关,仅供参考。

《迷你世界》已宣布230个游戏争议元素删除重塑完毕,如何保护游戏UGC生态成后续关注重点

  • 游戏日报
  • 2022年12月29日07时

文章转自“21世纪经济报道


11月30日,广东省高级人民法院对广州网易公司、上海网之易公司诉深圳市迷你玩科技有限公司(以下简称为“迷你玩公司”)著作权侵权及不正当竞争纠纷案作出终审判决,认定迷你玩公司构成不正当竞争,判令其删除《迷你世界》游戏中230个侵权元素,并赔偿网易公司5000万元。


在《迷你世界》与《我的世界》之间的诉讼案结束近一个月时,《迷你世界》公布了对于法院判决的相关回应。


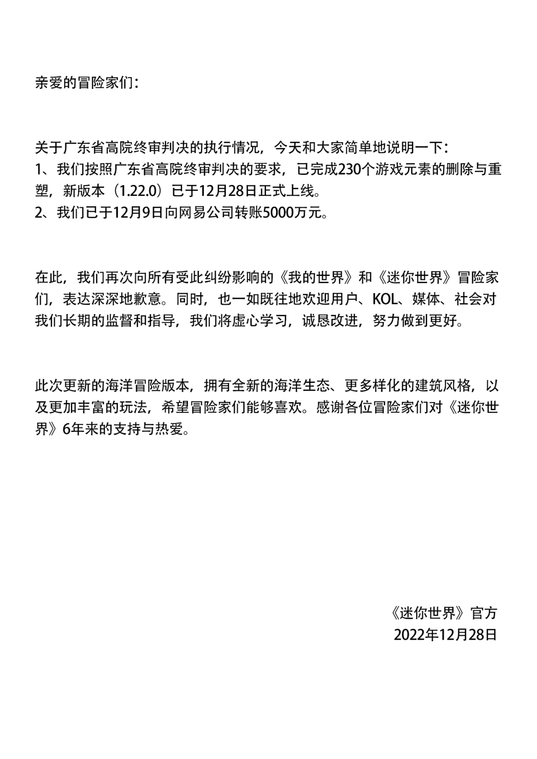
12月28日,《迷你世界》官方微信公众号发文表示,《迷你世界》按照广东省高院终审判决结果以及律师意见,已完成230个游戏元素的删除与重塑。此外,迷你玩公司已于12月上旬向网易转账5000万元。


《迷你世界》官微公告


针对该起案件,言上游戏法负责人、广东省律师协会著作权法律专业委员会副主任吴让军在接受21世纪经济报道采访时指出,广东高院的1035号二审判决(以下简称“1035号判决”)并未支持网易公司要求迷你玩公司停止运营《迷你世界》游戏之请求,仅判决要求删除《迷你世界》游戏中230个游戏资源/元素,这与以往诸多游戏整体侵权案件有所不同,该裁判所体现出的思路与理念值得关注。


游戏中的UGC内容应被妥善保护


令用户与企业高度关注的一项要点在于,在删除230个游戏元素后,《迷你世界》游戏内由玩家创作的用户生成内容,即UGC元素是否会受到一定影响?


对此,吴让军指出,1035号判决认为,涉案游戏为“生存-建造”沙盒类游戏,以游戏元素为玩法设计基础,玩法上的高自由度是其特点,也是其吸引广大玩家的卖点。尤其是在创造模式中,玩家可以按照自己的构思,利用众多游戏元素搭建起虚拟世界,其中部分可能形成具有独创性的表达。


值得关注的是,《迷你世界》中的“迷你工坊”是用户生成内容(UGC)的集合平台,包含大量玩家创作的新地图或其他艺术作品,同样具有在法律上保护的价值。这部分内容的著作权可能由玩家单独享有或者其与游戏开发者共同享有,代表了玩家群体的合法利益,不宜被忽视。


吴让军认为,广东高院在审理过程中,充分考虑了《迷你世界》的具体游戏特点,深刻洞察游戏产业发展规律,深入剖析案涉沙盒类游戏用户具有高自由度的特点,确认UGC内容的著作权可能由玩家单独享有或者其与游戏开发者共同享有的规则,为规范UGC在未来游戏的发展给出了指引,且预留了空间,体现了裁判者基于事实的司法智慧。


通用性物品不应被垄断


在1035号判决书的附表中,详细列举出了《迷你世界》和《我的世界》相应的游戏资源/元素间的比对,包含果树、野果、麦子、鸡、牛、羊等要素。230个侵权游戏资源/元素中,共包含70个基础资源/元素,151个合成资源/元素以及9个生物资源/元素。


吴让军向21世纪经济报道指出,尽管判决书附表中列明了相关元素/资源相似性比对表格,但对于何种程度的删除算是履行了判决义务,双方恐仍会产生争议。


他认为,元素名称通常无法构成著作权法上的独创表达,无法单独获得保护。以《阿拉德之怒》侵权《地下城与勇士》这一案件为例,在该案件的审判过程中,法院认为技能名称、装备名称、怪物名称“因表达内容极其有限,如脱离游戏背景,难以将其视为完整表达作者思想的独立作品”,并认定上述名称本身不构成文字作品,不能单独获得保护。


此外,吴让军指出,判决附表中列举的元素名称,如鸡、牛、羊、果树、野果等,均属于自然界已普遍存在的动植物名称,《我的世界》游戏也不能垄断上述名称和表述。而从部分列举的元素的美术形象的对比来看,部分元素的美术形象差异巨大。如野人(迷你世界)与僵尸(我的世界)、野兽猎人(迷你世界)与骷髅射手(我的世界)等,在元素的美术形象并不构成实质性相似的情况下,判决也不可能要求迷你玩公司删除并不相似的元素外观。


值得关注的是,在《迷你世界》的最新版本中,已对部分元素的产出规则、掉落方式、生长规则、对应关系等进行了调整与重做。如世界方块和矿物部分在删除了部分元素的同时还对相关内容的掉落规则、挖掘规则、具体元素的玩法规则等进行了大量调整(如将掉落规则调整为所见即所得、挖掘规则调整为使用错误的工具挖掘时,会耗费更多的体力、将岩石的具体玩法调整为只能自然生成,可以用于打造整体成型的道具,也可以打造成碎石、将黄沙的具体玩法调整为去除受重力影响掉落的特性,增加可以藏物品的特性)。


吴让军认为,迷你玩公司对案涉元素在功能用途、获得方式、合成规则、数值属性等等方面的调整修改已起到删除实质性相似的玩法规则具体设计之效果,可以认为是履行了相应的判决义务。


应鼓励市场正常有序竞争


21世纪经济报道注意到,从1035号判决的最终结果来看,广东省高院并未支持网易要求迷你玩公司停运《迷你世界》的主张。


1035号判决中指出,网络游戏构成要素众多、内容繁杂,其中有部分要素可能侵害他人合法权益,也有部分要素是由被诉侵权人创新、创造而来,还可能会有广大玩家的智力创作成果。因此,确定停止侵害责任的具体方式,需要根据案件具体情况综合分析,既要为受损方提供充分救济,又要兼顾平衡侵害方的合法利益以及玩家群体利益。


事实上,沙盒游戏市场需要正常、有序竞争,才能让整个市场充满活力。


考虑到若简单判令迷你玩公司停止运营《迷你世界》,可能造成当事人之间重大利益失衡或者消费者群体利益损害,并最终综合考虑游戏类型特点、侵权内容占比、整改可能性等方面因素,广东高院最终判定迷你玩公司承担停止侵害责任的具体方式为删除《迷你世界》游戏中侵权的 230 个游戏资源/元素(70个基础元素、151个合成元素、9个生物元素),而未支持网易公司关于应当责令迷你玩公司停止运营《迷你世界》的主张。


“显然,1035号判决在停止侵害的具体方式上,根据个案事实,勇于突破传统思路,没有惯性地判决侵权游戏停止运营,既充分考虑了权利人的权益保护,同时又兼顾平衡了侵害方的合法利益以及玩家群体利益,是游戏诉讼领域适用比例原则的典范。”吴让军表示。

第九届游戏行业金口奖名单正式公布!点击下方海报了解获奖名单。





读者交流群:youxiribao666
商务合作:GACAwards
新闻爆料+视频原CG投稿邮箱
news@bloomgamer.net

Copyright © 2023-2024.Company Steamhenaiwan.com All rights reserved.Steam