• Steam:本站分享Steam相关资讯,资讯仅代表作者观点与平台立场无关,仅供参考。

油管UP主哭了!YouTube游戏视频开启“净网”,争议视频无广告收入

  • GameLook
  • 2023年1月03日10时

「点击上方"GameLook"↑↑↑,订阅微信」

外国的游戏博主们最近可能没法过个好年。

近日,拥有275万名粉丝的游戏主播RTGame在推特上抱怨道:“我刚刚发布的2022年回顾视频为何被打上了年龄限制标签?毫无理由啊。”对于YouTube频道而言,被打上年龄限制(俗称黄标)意味着该视频无法获得相应的广告分成收益,对于很多YouTube视频博主来说,这是重要的收入来源。而他不知道的是,YouTube在悄然间针对其游戏板块的收益化政策进行了更新。

在12月30日最新发布的“游戏和收益化”守则里,YouTube更新了该平台对于游戏类内容的行为规制 。而根据这份最新的表格(见文末),YouTube平台大幅收紧了对电子游戏中暴力、脏话和性内容的的管制力度。其中,包含“血腥暴力、折磨、残忍谋杀”和“争议性内容”等内容将会被系统自动判定取消收益。有多名用户表示,上月发布的新游《木卫四协议》的相关视频都受到了该政策的影响。

这一异动或许是YouTube近期广告业务受挫后的调节性举措。根据其母公司Alphabet在去年十月披露的信息,YouTube2022年第三季度的广告收入首次面临同比下降,从2021年同期的74.2亿美元降至70.7亿美元。因此,YouTube或是在通过此举对投放环境进行“清洁”来拉拢广告主加盟。此外,近日有报道称,多家大型企业因埃隆·马斯克上任推特平台CEO后的争议性言论撤销了在该平台的广告投放预算,这一部分“爱惜羽毛”的广告主显然也是YouTube的拉拢对象。

创作者收益受影响,YouTube秋后算账?

而对于游戏类内容的创作者来说,这一新条例的颁布是对他们的重大打击。由于YouTube的广告分成不菲,对于很多创作者来说,播放广告分成是他们的重要乃至单一收入来源。在YouTube的现行政策下,广告商按照每千次播放向YouTube支付投放费用(RPM),YouTube获得45%的抽成,剩余归频道主所有。

据外媒Bussiness Insider统计,一个35万粉丝的财经类频道,单月的广告收入可达3-5万美元。eCPM则多在10-20美元间浮动,这意味着一名单条视频的广告收入可以轻松高达数千至上万美元。而取消收益化后,尽管该视频依然对外界可见,但创作者无法从该视频获得收益,且系统会限制该视频的智能推荐。

显而易见,随着内容政策收紧,假如游戏类创作者们不想因为游戏内容损失大量收入,他们就势必需要大幅调整游戏内容创作来迎合这一内容趋势。部分游戏或将直接从YouTube绝迹。外媒分析称,如《CS: GO》这类注重“爆头”的热门电竞游戏或将被受到严重影响。此外,此次政策更新中对“大规模杀戮”、和暗示性性内容的限制,也意味着即便《GTA》新作发售,在YouTube上发布的相关内容也有不小概率被取消收益化。

此外,这一新政策的效力将溯及过往。前文所提及的游戏主播RTGame在推特上发言询问YouTube官方后,疑似触发系统的自动审核机制,后续又有12期过往视频被陆续取消收益化。RTGame在得知这一情况后大感沮丧,并表示这一事件让他感到自己的生计受到了严重的威胁。在他的评论区,包括Ludwig、Nogla在内的多名数百万粉丝量的知名主播都对这次的事件表达了关切。

主播逃不掉,游戏公司也遭难

YouTube这一变动对游戏界的影响恐怕极为深远。一直以来,YouTube都是各大游戏公司进行宣发的主战场。除游戏公司自有的官方账号外,平台上的大量头部主播都是游戏公司网红营销战略的主要合作对象。由创作者和粉丝自发制作的游戏内容更是推动游戏热度的重要推手。

为了迎合YouTube内容规范,避免游戏在视频平台遭到限流进而影响游戏人气,各大游戏公司或不得不降低游戏内容的血腥和裸露程度。

此外,在近些年强势崛起的TikTok、Twitch,乃至马斯克计划推动的推特视频业务的冲击下,这一举措或将导致大量主播不得不出走其他平台,寻求更稳定的变现渠道。

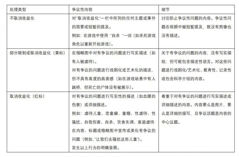
附:以下是GameLook翻译的YouTube最新收益化规范

粗俗语言规范

性、裸露内容规范

暴力内容规范

争议内容规范


·····End·····




GameLook每日游戏产业报道

全球视野 /深度有料

爆料 / 交流 / 合作:请加主编微信igamelook

广告投放 :请加 QQ:1772295880

长按下方图片,"识别二维码" 订阅微信公众号

·····更多内容请访问www.gamelook.com.cn·····

CopyrightGameLook2009-2023


觉得好看,请点这里 ↓↓↓

Copyright © 2023-2024.Company Steamhenaiwan.com All rights reserved.Steam